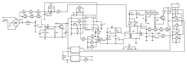
Выдержки из довольно полезного и грамотного поста на форуме Ippon. Автор темы Sloth. Принципиальная схема блока заряда (зарядного устройства) аккумуляторов моделей Ippon Smart Winner, AEG Protect B, Mustek PowerMust мощностью 1500VA и 2000VA.
Схема:
{modal url="images/stories/repair/ippon_charger_large.gif" title="Принципиальная схема блока заряда аккумуляторов ИБП Ippon Smart Winner 1500/2000"}
Комментарий ИНТЕНСО: К сожалению на схеме не отрисованы не распаянные элементы C22, C6...
Жил-был журавль. Задумал он жениться на прекрасной на девице, на цапле.
Пошел свататься. Вот идет он по болоту - ноги вязнут.
Станет ноги из болота вытаскивать - хвост увязнет; хвост вытащит - ноги увязнут;
ноги вытащит - хвост увязнет; хвост вытащит - ноги увязнут; ...
Автор поста и доработки описанной ниже, приобрел ИБП Ippon Smart Winner 1500VA и пару лет мирился с высокочастотным шумом и треском (слышным даже в колонках), в конце концов ему это надоело, он разбрал ИБП и был неприятно удивлен уровнем шума от зарядного устройства. Готовых решений и рецептов в интернет не нашлось. Далее цитата сообщения Sloth с форума (наши комментарии выделены курсивом):
Разобрал ИБП, включил - думал свихнусь от треска, обнаружил, что источник треска - это блок зарядки аккумуляторов, название у него 098-61229-01-S1.
Прикоснулся к нему - радиатор транзистора оказался очень горячим, трансформатор тоже горячий. Открутил модуль, пригляделся, внешний вид поверг в шок - плата под радиатором черная (от тепла), конденсатор С17 испарился (видимо доблестный инженер Сунь Хуянь подумал что 50 вольтовый конденсатор выживет и при 55 вольтах). Сел вечером за кружкой чая и под приятную музыку нарисовал схему сего добра. Схема приведена выше.
Утром взглянул на схему и снова испытал шок - первичная обмотка трансформатора зашунтирована конденсаторами, при частоте в десятки кГц они обладают достаточно низким сопротивлением. Не знаю что курили инженеры Ippon, но явно что-то хорошее, хотя наверное просто студент рисовал схему (или Сунь Хуянь участвовал в конкурсе на лучший кипятильник).
Итак, что я сделал с платой:
1. Убрал С8 (между радиатором и белым керамическим резистором). Посмотрите любой даташит на UC3842, если не верите что он лишний. Действительно лишний. Даташит здесь,
2. На место испарившегося С17 поставил пленочный конд. 68 нФ 250 В. С17 по схеме 0.1 мкф, и ставить нужно не меньшего номинала. Особенно плёночный, чьи частотные свойства хуже чем у керамики, для пленочного номинал лучше выбрать 0.22 - 0.47 мкф.
3. Вместо С3 поставил круглый импортный пленочный кондер 1 мкФ 630 В, так как звук частично исходил от конденсатора (это звучит странно, но такое действительно бывает). Можно установить К73-11. Действительно есть звук от родногоконденсатора, замена на "нешумящий" экземпляр помогает, проверено на нескольких блоках.
4. Последовательно С18 поставил резистор на 43 Ом для облегчения жизни транзистора. Конденсатор С18 снижает требования к частотным свойствам диода D3, подключение последовательно ему такого резистора, сводит на нет его свойства. Проще тогда выпаять вообще этот конденсатор. Рекомендуем снизить сопротивление до 10 Ом, мощностью не менее 0,5 Вт.
5. Увеличил емкость С2 до 4 000 мкФ - это теоретически может продлить жизнь батарей, но только теоретически, так что делать необязательно. Действительно необязательно - батареи довольно хорошо переносят небольшую импульсную составляющую зарядного тока. Установка такого конденсатора пустая трата денег. Кроме того, он увеличивает нагрузку на ключ при включении. Увеличение конденсатора С2 в по сути эквивалентно установке конденсатора С22, естественно в пересчёте на квадрат коэффициента трансформации. Но установка С22 конечно предпочтительнее.
Включил, стоит легкий гул, который при закрытом корпусе не будет слышно - все трески и писки пропали, полная тишина, для проверки разрядил аккумулятор, включил заряжаться - все та же тишина. После получаса работы выключил - потрогал радиаторы - оказались абсолютно холодные! Видимо С8, в установке которого не было ни малейшей логики, хорошенько грел транзистор.
Присоединяемся к выводам Sloth с оговорками выделенными курсивом в тексте. От себя добавим, что на печатной плате ведь предусмотрено место для установки еще одного "вредного" конденсатора С6 - параллельно ключевому транзистору (хорошо, что "китайцы" его всё-же не распаяли). В даташите на микросхему он упомянут, но там сделано всё хитрее, последовательно с ним включен диод с резистором, снижающие потери на снаббере. Цепочка в таком виде снижает импульсную нагрузку на ключ. Правда, как и все снабберы, он увеличивает потери, а потому, требует особой тщательности в расчётах.
Первое, что удивляет при взгляде на схему - это отсутствие сглаживающего конденсатора на выходе выпрямительного моста. Кстати место для установки этого конденсатора предусмотрено - это С22, если туда запаять 100мкФ*400В высокочастотный шум исчезает полностью. Но конденсатор емкостью 100 микрофарад на такое напряжение довольно дорогой, а установка туда "дешевого" конденсатора 33мкФ*400В существенного эффекта не дает... Увеличение конденсатора С2 эквивалентно установке конденсатора С22, естественно в пересчёте на квадрат коэффициента трансформации.
В комментариях Garik высказал ценное наблюдение - при установке 100мкф C22 соответственно увеличивается напряжение на выходе выпрямителя REC1 и режим работы схемы нарушается - наиболее серьезно в части выдаваемого зарядного тока... таким образом получается что электролит туда ставить всё-же нельзя... ох уж эти китайцы - см. эпиграф
UPD от 12/12/2013: Рекомендуем так-же ознакомиться со статьёй по адресу http://zival.ru/content/istoriya-odnogo-nezakonchennogo-remonta - довольно объёмная статья о возможных сложностях ремонта, разобраны некоторые схемные решения.
Комментарии удалены всвязи обновлением сайта.